| Für Filament-Drucker: Software |
| Hersteller: Simplify3D |
| Artikel-Nr.: |
| EAN: |
| Herstellernr.: |
Kostenloser Versand innerhalb Deutschlands ab 79,00 €
Sie erhalten jeweils die aktuellste Version von Simplify3D
120 Neuerungen in V5, u.a.:
- Neue Slicer Engine - bis zu 3x schneller
- Layer-by-Layer optimization: Optimiert die Z-Auflösung innerhalb eines Druckobjekts, je nach Objektkrümmung
- Neue 3D-Infill-Muster: cubic, gyroid und octahedral
- Automated seam hiding: versteckt den Ansatz des Layerübergangs
- Dynamic infill density: optimierte, variable Infilldichte zur Druckzeitreduktion
- Einfache und umfangreiche neue Suppportbearbeitungsfunktionen
- Nahtlose CAD-Einbindung und Live 3D Model Import
- Erweiterete automatische Mesh-Reparatur
- Geschwindigkeitsausgleich bei kurzen Perimetern
- Lochgrößen Kompensation
- Automatische Verstärkung kleiner Details
- Schnellere Workflows
- Komfortable Ansteuerung verschiedener Drucker über Ethernet und WiFi
- Verbessertes Interface
- 2D- und 3D-Maus Unterstützung
Simplify 3D
ist eine umfangreiche und leistungsstarke FDM/FFF-Slicingsoftware mit einer Sonderstellung in diesem Marktsegment, in dem es vorwiegend kostenlose Tools gibt. Die Software kann mit Recht als "der Mercedes unter den Slicingprogrammen" bezeichnet werden.
Slicingprogramme sind die Schnittstelle zwischen Ihren 3D-Dateien, die aus einem CAD- bzw. Konstruktionsprogramm kommen, und Ihrem Drucker. Sie verarbeiten die Dateien von 3D-Objekten zu druckerspezifischen Daten, die den Drucker ansteuern. Der Benutzer wählte dazu die Druckparameter. Neben den Standarddruckparametern wie Material, Auflösung, Infill, Support und Druckplattenhaftung, gibt es eine unüberschaubare Vielzahl weiterer möglicher Parameter.
Simplify 3D stellt Hunderte von sinnvollen Einstelloptionen bereit, dabei beeindruckt die Software durch die übersichtliche Verwaltung dieser enormen Parametermengen. Einige der Optionen, die Simplify3D bietet, finden sich in keiner anderen Slicingsoftware, besonders die individuelle Konfiguration von Supportstrukturen ist einzigartig!
Unterstützt Hunderte verschiedener 3D-Drucker
Allein 90 Drucker sind in V5 dazugekommen. Viele Slicingprogramme sind speziell auf Drucker zugeschnitten oder sogar von den Herstellern der Drucker entwickelt. Simplify3D kann für alle auf dem Markt erhältlichen FDM/FFF-Drucker eingesetzt werden. Um sicherzustellen, dass die Software mit der neuesten 3D-Druckhardware kompatibel ist, kooperiert S3D mit 3D-Druckunternehmen in über 30 Ländern und testet und optimiert ständig neue und altbewährte 3D-Drucker. Für Hunderte von Druckern stehen schon optimierte Profile „out oft he box“ bereit, sodass man mit einer Vielzahl von Druckern direkt starten kann. Checken Sie hier, ob Ihr Drucker dabei ist.
Multiextruder
Die Software enthält viele Funktionen, die speziell zur Verbesserung der Druckqualität von Multi-Extruder-Druckern entwickelt wurden. Der integrierte
Multi Extrusion Wizard
ermöglicht den schnellen Zugriff auf diese Funktionen für eine einfache Einrichtung.
So wird der Extruder im Leerlauf z.B. automatisch abkühlt.
Simplify3D V5 unterstützt, neben gängigen Single- und Dualextruderrn, diese Extruderkonfigurationen :
- Farbmix-Extruder
- 3-in-1-Extruder
- IDEX-Systeme
- Toolchanger -System
Ansteuerung mehreren Maschinen über Wifi und Ethernet
Anstatt für jeden 3D-Drucker, den Sie kaufen, ein anderes Softwareprogramm zu erlernen, können Sie jetzt dieselbe Anwendung für Ihre gesamte 3D-Druckhardware verwenden. Die Software lässt sich schnell zwischen verschiedenen Gerätekonfigurationen umschalten, so dass Sie alle Prozesse von einer zentralen Anwendung aus steuern können. Integrieren SIe nahtlos gängige Marken, die Netzwerkkonnektivität unterstützen, wie FlashForge, Ultimaker, MakerBot, Dremel und Qidi.
Optimierter, schnellerer Slicing-Algorithmus
Simplify3D erzielt mit seinem Rebuild der Slicing Engine eine Performanceverbesserung um den Faktor 2-3. Dieser Faktor wird im Vergleich zur Simplify Version 4 angegeben, das bereits branchenführend schneller war.
- Bis zu 2.0x schnellerer Geometrie-Import
- Bis zu 3.0x schnellere Slicing-Leistung
- Bis zu 2.0x schnelleres Laden der Druckvorschau
Variable Printsettings innerhalb eines Druckobjekts
Eine, in vielen anderen Slicern vermisste, Option ist die Möglichkeit, einen Druck in verschiedene „Prozesse“ aufzuteilen, d.h. die Slicing-Einstellungen für verschiedene Regionen Ihres Drucks zu variieren. So können Sie ein einziges Objekt mit verschiedenen Parametern drucken: z.B. mit unterschiedlichen Auflösungen oder Infill-Dichten.
Adaptive Layer Hight
Diesen Vorgang kann Silplify in der V5-Version dynamisch und automatisiert vornehmen: Die Software optimiert die Schichthöhe, und damit die Z-Auflösung, dynamisch auf der Grundlage der Modelltopologie und sorgt so für ein perfektes Gleichgewicht zwischen Qualität und Geschwindigkeit.
3D-Infill-Muster
Erhöhen Sie die Stabilität mit den neuen 3D-Infill-Mustern, die sich über die Z-Höhe verformen und so starke innere Strukturen schaffen.
Unsichtbare Nähte
Optimieren Sie Ihre Oberflächen, indem Sie die Startpunkte für jede Schicht automatisch so anpassen lassen, dass die Naht, die am Layerübergang entstehen kann, nicht sichtbar ist.
Dynamische Infill-Dichte
Erhöhen Sie dynamisch die Fülldichte im oberen Bereich des Teils, um die Oberfläche zu verbessern und Zeit und Materialverbrauch zu reduzieren.
Innovative Funktionen ermöglichen es, auf FFF/FDM-Druckern kleinere Formen zu drucken als bisher möglich. Die Software passt die Durchflussmenge dynamisch an, um kleine, sich verjüngende oder scharfe Kanten mit besserer Definition zu drucken.
Enge Kurven werden automatisch mit reduzierter Geschwindigkeit gedruckt.
Füllen Sie kleine Details automatisch mit solidem Infill zur Stabilitätsverbesserung.
Passen Sie den Offset von Löchern und Bohrungen innerhalb eines Objekts separat an um Toleranzen individuell zu kompensieren.
In Abhängigkeit von der Durchflussrate und vom Extrudertyp wird die Druckgeschwindigkeit maximiert ohne das Risiko von Verstopfungen einzugehen.
Beste Supportstrukturen
Simplify3D ist bekannt dafür, dass es die umfangreichsten und besten Optionen für Supportstrukturen bietet. Die sehr individuelle Gestaltung ist einzigartig und ermöglicht Ihnen, bei Bedarf, jede Supportstruktur einzeln zu setzen, zu verändern oder zu löschen.
- Breakaway-Support: wird so berechnet, dass er sich mühelos entfernen lässt und keine oder kaum Nachbearbeitung erfordert.
- Schnelle Bulk-Bearbeitung: Mit den neuen Werkzeugen für die Massenbearbeitung können Sie mit einem einzigen Mausklick schnell mehrere Stützen hinzufügen oder entfernen.
- Infillmuster für Support: Wählen Sie aus einer Vielzahl von neuen Support-Füllmustern, die stärkere Stützen für eine verbesserte Stabilität bei hohen oder schwierigen Drucken erzeugen.
- Benutzerdefinierte Support-Formen: Support kann auf der Grundlage einer benutzerdefinierten 3D-Modelldatei definiert werden. Optimal für komplexe Modelle.
Meshanalyse und Repair
Simplify3D enthält integrierte Tools, die häufige Mesh-Probleme identifizieren und beheben. DIe meisten Fehler im Mesh werden während des Slicings automatisch und in Echtzeit repariert. So können z.B. Flächen, die keinen gültigen 3D-Volumenkörper bilden automatisch verdickt werden, um eine druckbare Geometrie zu erzeugen. Auch sich überschneidende Körper werden automatisch druckbar gemacht.
Simulieren Sie Ihre Ausdrucke im Voraus
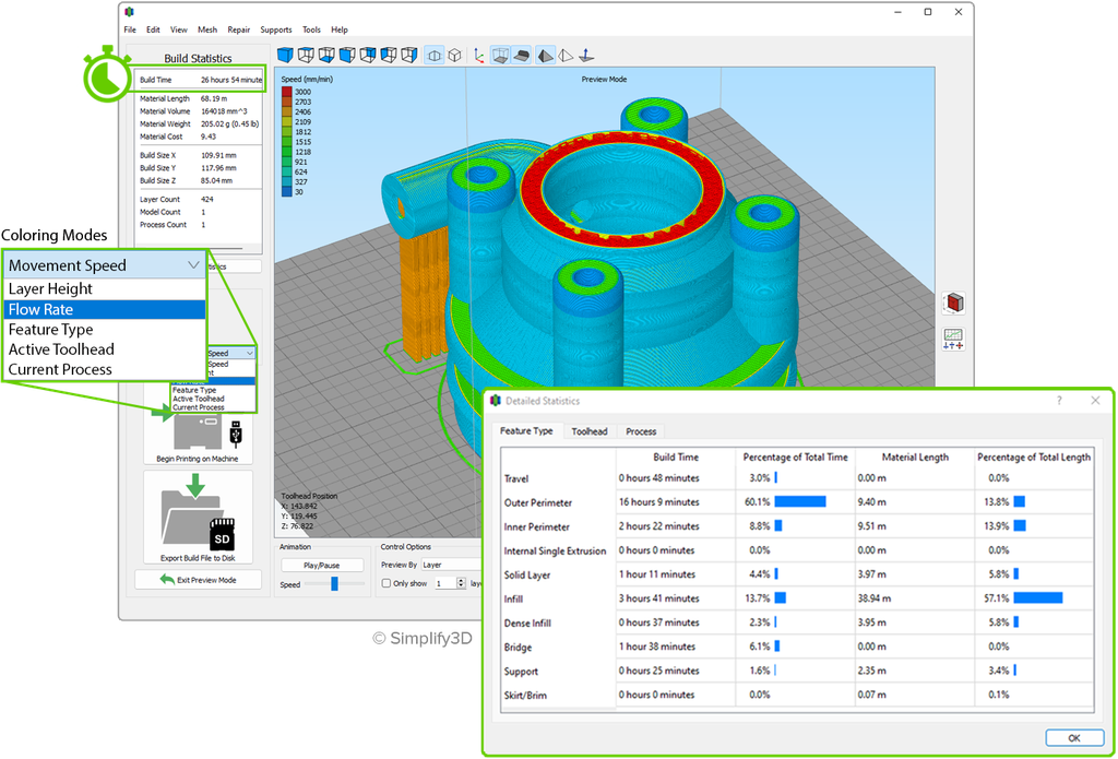
Simplify3D berechnet nach dem Slicing eine realistische Drucksimulation, die den exakten Druckvorgang „druckspurgenau“ in einer Animation visualisiert. Die Simulation enthält Informationen über die genauen Geschwindigkeiten, Sequenzen und Einstellungen, die für Ihren Druck verwendet werden, so dass Sie diese Einstellungen auf einen Blick schnell überprüfen können. Potenzielle Probleme können so im Vorhinein oft schon identifiziert werden.
Druckersteuerung und Maschinencode
Ein übersichtliches Interface erlaubt Ihnen Ihren Drucker differenziert zu steuern. Modifikationen am Maschinencode sind durch die integrierte Scripting-Engine möglich. Fügen Sie benutzerdefinierte Befehle auf einer bestimmten Ebene ein, ändern Sie kritische Sequenzen des Drucks, oder passen Sie die Befehlssyntax für neue Anwendungen an.
Nahtlose CAD-Integration
Neue Funktionen sorgen für eine nahtlose Zusammenarbeit mit Ihrer bevorzugten CAD- oder 3D-Modellierungssoftware. Die Maus- und Tastatursteuerungsschemata für die Navigation in der 3D-Ansicht können jetzt an gängige CAD- und 3D-Modellierungsprogramme angepasst werden, so dass der Wechsel zwischen den Anwendungen erleichtert wird.
Live-Verfolgung der Modellgeometrie: Änderungen an Ihrer 3D-Geometrie werden automatisch mit Simplify3D synchronisiert, so dass Sie schnelle Änderungen an der CAD-Konstruktion vornehmen können, ohne dass Details der Slicing-Einstellungen verloren gehen.
Druck mehrerer Bauteile
Passen Sie die Reihenfolge an, in der jedes Teil gedruckt wird, optimieren Sie verwendeten Einstellungen für verschiedene Modelle oder drucken Sie jedes Objekt einzeln aus, um Verfahrbewegungen zu minimieren.
Ressourcen zur Verbesserung Ihrer Druckqualität
Simplify3D hat umfangreiche Ressourcen, in denen jahrzehntelange Erfahrung steckt, übersichtlich aufbereitet. Materialien und Druckfehler werden mit Expertentipps, die direkten Paramtern in der Software zugeordnet sind, erläutert und optimiert.
Systemanforderungen
Die Software läuft unter Windows, Mac OS oder Linux und ist u.a. auf Deutsch und Englisch einstellbar. Sie benötigen zur Registrierung und zur Verwendung der Software eine Internetverbindung, die die Lizenz überprüft. Genaue Systemanforderungen finden Sie in unserem Detailreiter.
Lizenzmodell
- Es handelt sich um eine Einplatzlizenz. Ihr Software-Konto läuft über die E-Mail-Adresse, die Sie beim Kauf angeben. Namen, Installationen und E-Mail-Adressen können über dieses Konto verwaltet und geändert werden.
- Zum Betreiben der Software ist eine Internetverbindung zur Lizenzüberprüfung notwendig.
- Die Lizenz erlaubt zeitlich unbegrenzten Gebrauch der Software. Support und Upgrades sind im ersten Jahr kostenlos.
- Sie können mit einer Lizenz beliebig viele 3D-Drucker ansteuern.
Vorteile
- Hunderte voreingestellter Drucker
- Schnelles Slicing
- Wifi und ethernet-Ansteuerung vieler Drucker
- Umfangereichste und beste Supportbearbeitung
- Übersichtliches Parametermanagement
- Multiextruder-Unterstützung
- Nahtlose CAD-Integration
- Deutsch und Englisch (und weitere Sprachen) einstellbar
- Objekte mit partiell verschiedenen Einstellungen druckbar
- Umfangreiche Optionen für den Druck mehrerer Bauteile gleichzeitig
- Umfangtreiche Dokumentation mit Tipps und Tricks zur Druckfehlerbehebung
- Zeitlich unbegrenzter Gebrauch der Lizenz
Lieferumfang
- 1x Einplatzlizenz für Simplify 3D
Wichtig: Bei diesem Produkt handelt es sich um eine elektronische Download-Datei. Der Downloadlink und der Lizenzschlüssel wird nach Bestelleingang (d.h. in der Regel innerhalb von 1-2 Werktagen) an die angegebene E-Mail-Adresse verschickt.
Hinweis: Zur Aktivierung und zum Betrieb der Simplify3D Software wird eine Internetverbindung benötigt.



















